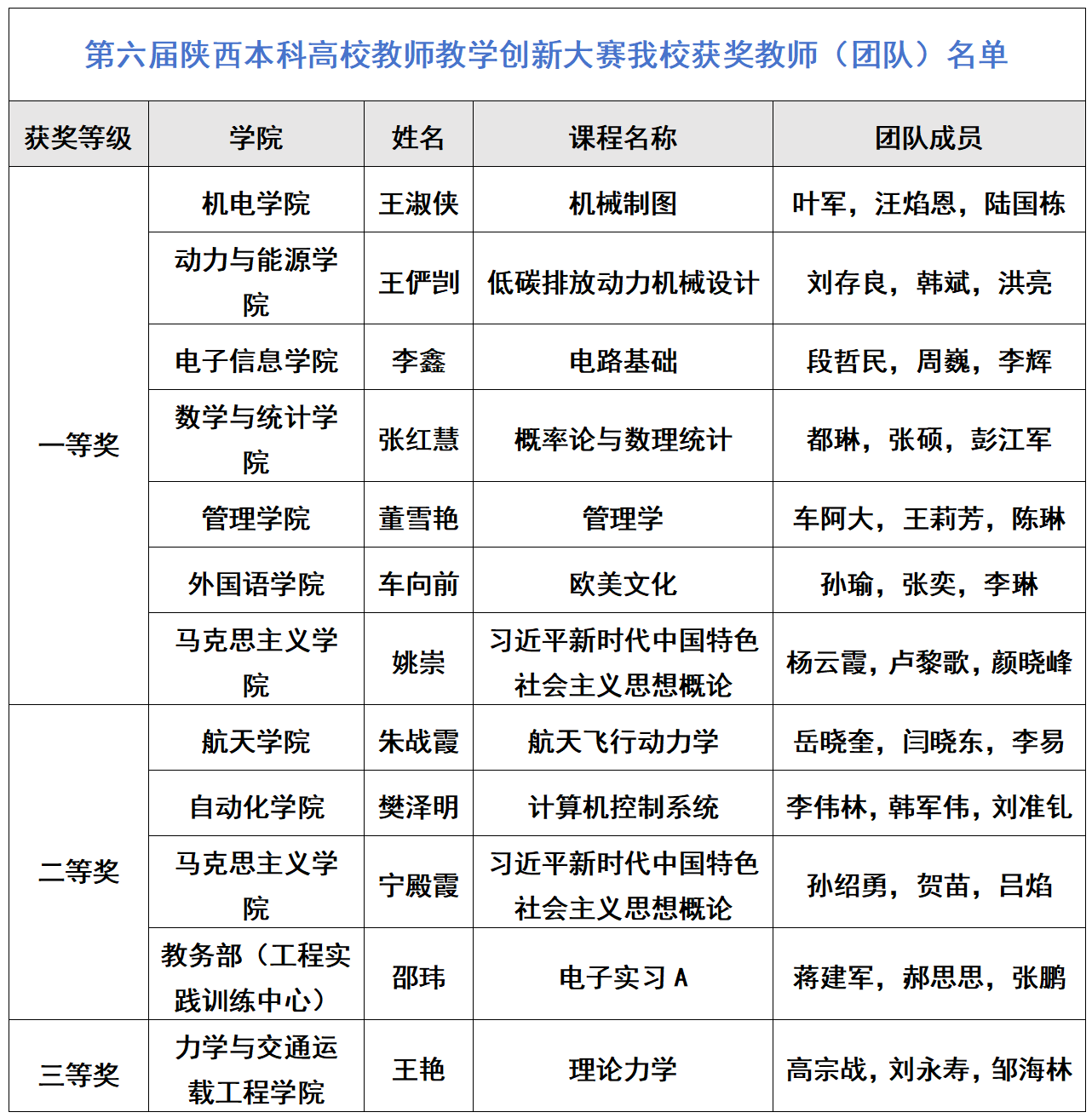
近日,陕西省教育厅组织举办的第六届陕西本科高校教师教学创新大赛圆满落下帷幕,大赛共评选出一等奖60项、二等奖81项、三等奖84项。我校参赛教师荣获一等奖7项、二等奖4项、三等奖1项,一等奖和获奖总数均名列全省高校第一,刷新历届获奖成绩最高纪录!

一等奖获奖教师与参赛课程简介

王淑侠,机电学院教授,博士生导师,现任机械基础实验教学示范中心副主任;兼任教育部高等学校工程图学课程教学指导分委会副秘书长、中国图学学会理论图学专委会主任、陕西省图学学会常务副理事长兼秘书长。主讲机械制图系列课程,主编教材5部,主持国家一流本科课程1门;曾获国家级教学成果奖二等奖1项、省级教学成果奖二等奖1项、中国图学学会教学成果奖一等奖1项、校级教学成果奖一等奖2项;荣获宝钢优秀教师奖、中国图学学会青年教学名师等。
参赛课程“机械制图”是学生在本科阶段接触到的第一门工科基础课,是提高工程素质、增强创新意识的一门工程语言类课程。课程提出“一体三翼CAD贯通”工程设计表达能力培养模式,通过工程图样与形体建模系统培养学生的工程设计表达能力。

王俨剀,动力与能源学院副教授,博士生导师,主持陕西省新工科研究与实践项目1项,校级教改项目多项。曾获批陕西省第二批一流本科课程、陕西省研究生课程思政示范课、陕西省专业学位研究生教学案例、工业和信息化部精品教材等。
参赛课程“低碳排放动力机械设计”为能源与动力工程专业三年级本科生开设,课程依托我校航空发动机与风力发电机等学科优势,面向国家“双碳”战略与行业数字化绿色化转型的迫切需求,系统构建了“三链牵引、三融育人、三驱动”一体化教学模式,培养动力机械设计的创新型卓越工程人才。

李鑫,电子信息学院副教授,硕士生导师,主讲电路基础、专用集成电路设计基础等课程。主持、参与省部级及校级教学改革、课程建设项目10余项,在核心期刊发表教学研究论文6篇。曾获第六届全国高校青年教师电路课程教学竞赛一等奖、校级本科教学卓越新秀奖、校级教学创新竞赛一等奖等。
参赛课程“电路基础”是信息类专业学科基础核心课程,课程以研究电路基本规律、分析方法与系统特性为目标,秉持以学生为中心、产出导向、反馈迭代的教学理念,积极构建多元混合教学模式,培养具有深厚家国情怀、追求卓越品质、引领行业发展的未来领军人才。

张红慧,数学与统计学院教授,博士生导师,主讲概率论与数理统计、高等数学、微积分、试验设计等课程。曾获校级本科教学卓越新秀奖、校级优秀青年教师以及陕西省大学数学课程教学创新竞赛特等奖、校级教学创新竞赛一等奖、校级课程思政大练兵特等奖等。
参赛课程“概率论与数理统计”是研究随机现象及其统计规律性的本科公共必修课,课程秉持“个性发展、学践并重、价值塑造”的教学理念,积极构建“教师主导-AI辅助-学生主体”协同融合生态圈,坚持“三航”特色问题教学案例导向,注重拓展学科前沿高阶内涵,着力提升学生复杂工程实践能力。

董雪艳,管理学院副教授,博士生导师,主讲管理学、管理沟通、战略管理、管理研究方法等课程。主持国家级、省部级科研项目7项,主持校级教改项目3项。曾获陕西本科教学优秀案例,校级本科教学成果奖特等奖、一等奖,校级本科教学卓越新秀奖,校级教学创新竞赛特等奖,优秀青年教师等。
参赛课程“管理学”是为管理类专业大一新生开设的首门学科基础必修课,主要讲授管理的基本概念、原理、职能与方法。课程以新文科建设为契机,打造兼具教学思维“高阶显”、课程内容“创新强”和学习过程“挑战大”的管理学金课,培养“总师型”拔尖创新管理人才。

车向前,外国语学院副教授,硕士生导师,主讲欧美文化、语言与哲学、中西文化对比专题等课程。曾获“外研社杯”全国高校英语专业“教学之星”大赛一等奖、校级本科教学卓越新秀奖、优秀青年教师等。
参赛课程“欧美文化”是面向哲学社会科学大类大一新生开设的公共必修课,课程夯实学生英语基础技能,培养学生跨文化沟通能力和多元文化意识。课程构建“文明互鉴铸魂、知行递进筑能”教学模式,引导学生在文明对比中坚定文化自信,着力培育“总师型”人才的高尚品格、广博学识和全球视野。

姚崇,马克思主义学院教授,博士生导师,入选“教育部中青年骨干队伍”建设项目、学校“翱翔青年学者”人才计划。担任教育部立德树人工程专家组成员、教育部时代新人铸魂工程专家组成员、中国历史唯物主义学会常务理事。主持教育部重大委托项目、国家社科基金项目等省部级项目20余项,发表论文60余篇,被《新华文摘》等转载10余篇,出版专著教材6部,获省部级学术奖励7项,政策建议被采纳20余份。
参赛课程“习近平新时代中国特色社会主义思想概论”坚持立德树人根本任务,聚焦“培养担当民族复兴大任的时代新人”。课程创新教学方法、师资结构与资源平台,打造沉浸式、融合型学习场域,推进“知识传授”向“价值塑造”转变,构建了融知识、能力与情感于一体的“大思政课”育人平台。
学校锚定“天下工大、世界三航”远景目标,坚持“总师育人文化”引领人才培养,深入实施“千门课程铸锻计划”、卓越名师和青年名师“双百锤炼计划”,充分发挥教学竞赛示范引领作用,坚持“以赛促教、以赛促学、以赛促创、赛教融合”,引导广大教师不断提升教育教学水平与能力,为“总师型”人才培养作出更大贡献。
(文字:田锦;图片:参赛教师;审核:孙中奎)